2026年賀歲紀念幣、紀念鈔今起陸續發行 預約方式(2)
2025-12-22 08:37:05央視新聞客戶端
2026年1月13日、14日可預約
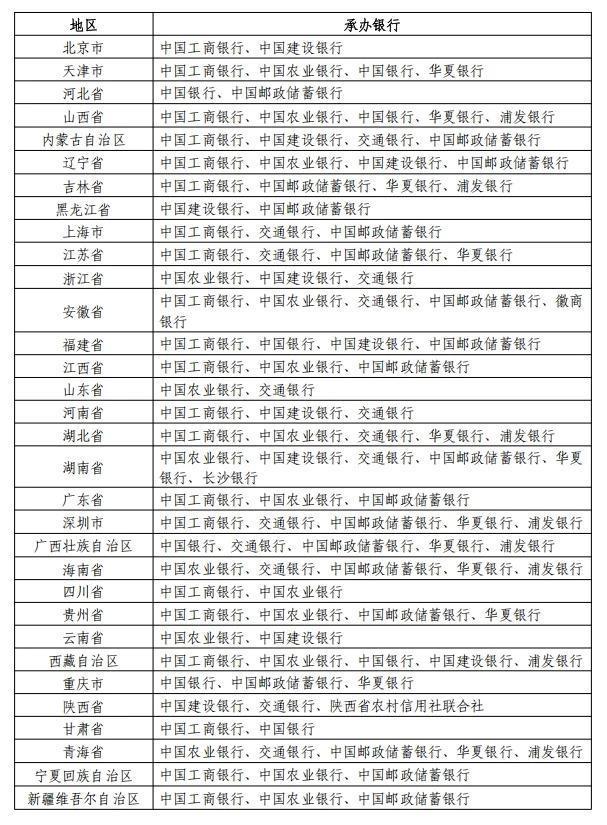
中國工商銀行、中國農業銀行、中國銀行、中國建設銀行、交通銀行、中國郵政儲蓄銀行、華夏銀行、浦發銀行、徽商銀行、長沙銀行、陝西省農村信用社聯合社(以下統稱承辦銀行)共同承擔2026年賀歲雙色銅合金紀念幣和紀念鈔的預約兌換工作。各地區具體安排如下:

承辦銀行於2026年1月13日至1月14日辦理2026年賀歲雙色銅合金紀念幣和紀念鈔的預約業務。公眾可通過承辦銀行官方網站等線上渠道或在營業時間內前往承辦銀行公布的預約兌換網點進行預約登記。2026年賀歲雙色銅合金紀念幣和紀念鈔每人隻能各預約一次。
金銀紀念幣
今天(12月22日),中國人民銀行正式發行2026年賀歲金銀紀念幣一套,包括1克圓形金幣和8克菱形銀幣各一枚。該套金銀紀念幣正麵圖案均為中國傳統吉祥紋飾組合圖案,並刊國名、年號。
1克圓形金質紀念幣背麵圖案為“福”字、荷包組合設計,並刊麵額。
1克圓形金質紀念幣為普製幣,含純金1克,直徑10毫米,麵額10元,成色99.9%,最大發行量150000枚。


8克菱形銀質紀念幣背麵圖案為“福”字、舞魚燈場景組合設計,並刊麵額。
8克菱形銀質紀念幣為普製幣,含純銀8克,邊長23毫米,麵額3元,成色99.9%,最大發行量1000000枚。


銷售渠道詳見中國金幣網或“中國金幣”微信公眾號



























































